pymc.Gumbel#
- class pymc.Gumbel(name, *args, rng=None, dims=None, initval=None, observed=None, total_size=None, transform=UNSET, default_transform=UNSET, **kwargs)[source]#
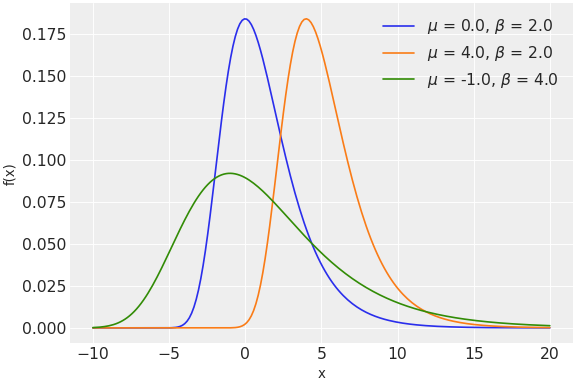
Univariate right-skewed Gumbel distribution.
This distribution is typically used for modeling maximum (or extreme) values. Those looking to find the extreme minimum provided by the left-skewed Gumbel should invert the sign of all x and mu values.
The pdf of this distribution is
\[f(x \mid \mu, \beta) = \frac{1}{\beta}e^{-(z + e^{-z})}\]where
\[z = \frac{x - \mu}{\beta}.\](
Source code,png,hires.png,pdf)
Support
\(x \in \mathbb{R}\)
Mean
\(\mu + \beta\gamma\), where \(\gamma\) is the Euler-Mascheroni constant
Variance
\(\frac{\pi^2}{6} \beta^2\)
- Parameters:
- mutensor_like of
float Location parameter.
- betatensor_like of
float Scale parameter (beta > 0).
- mutensor_like of
Methods
Gumbel.dist(mu, beta, **kwargs)Create a tensor variable corresponding to the cls distribution.